Deepseek定制开发
电商系统
智能物联网
教育培训系统
其他系统
火鹰视角
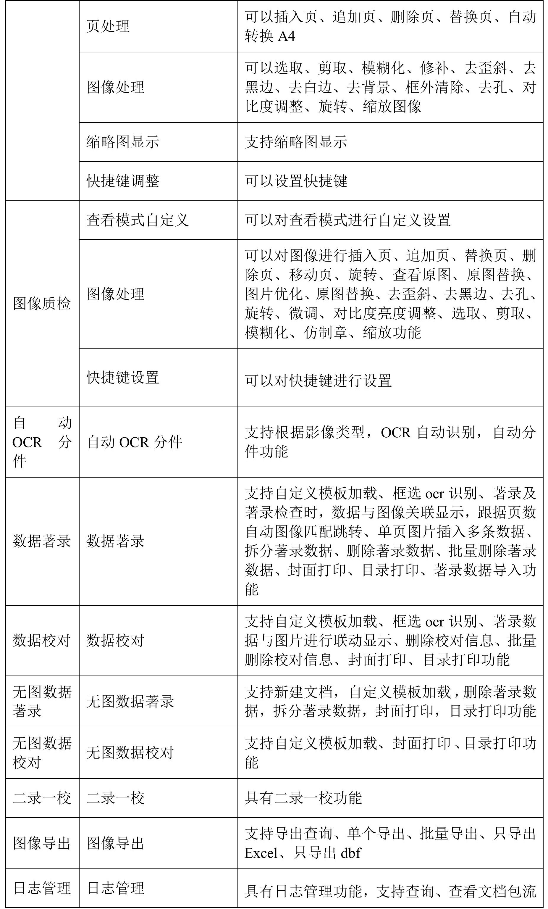
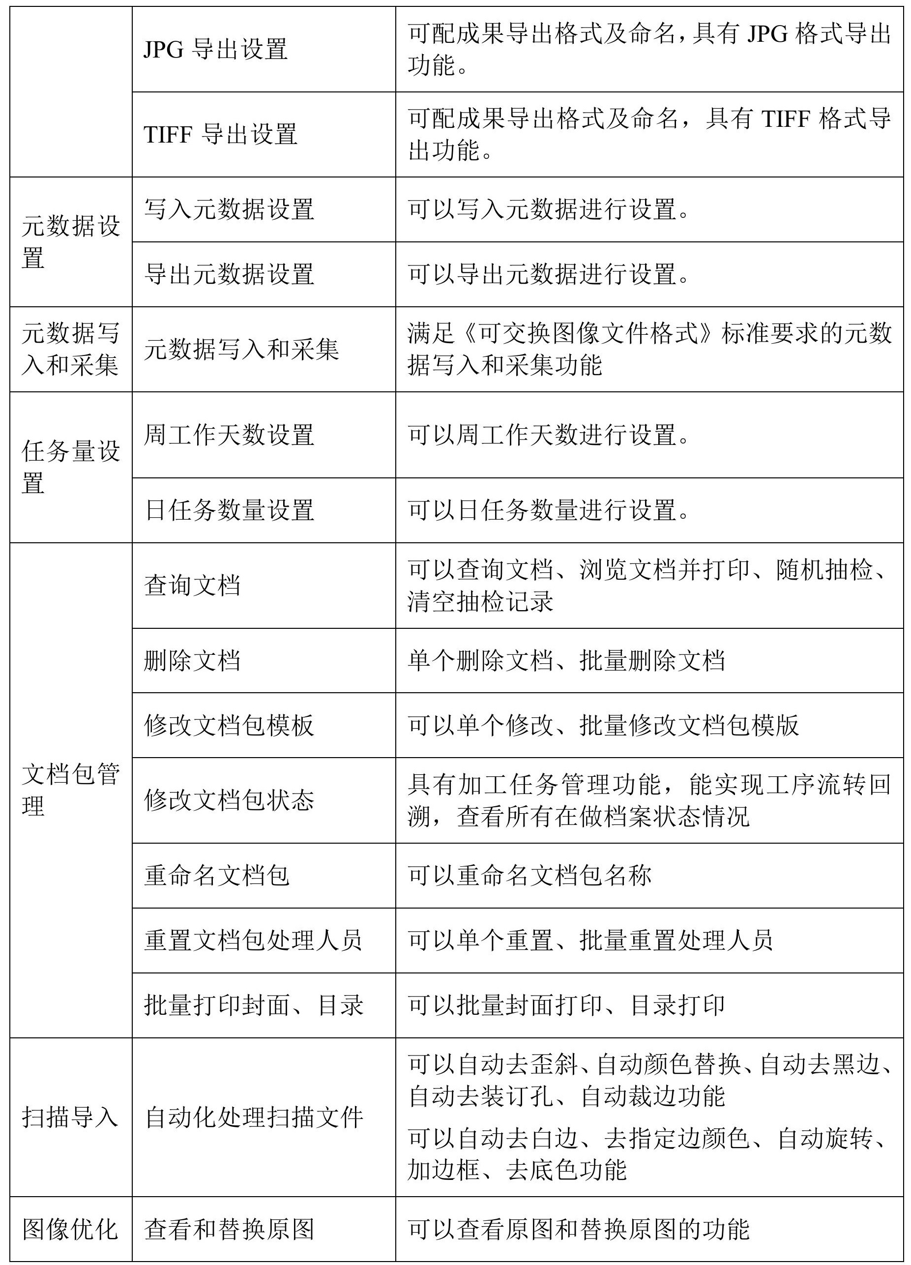
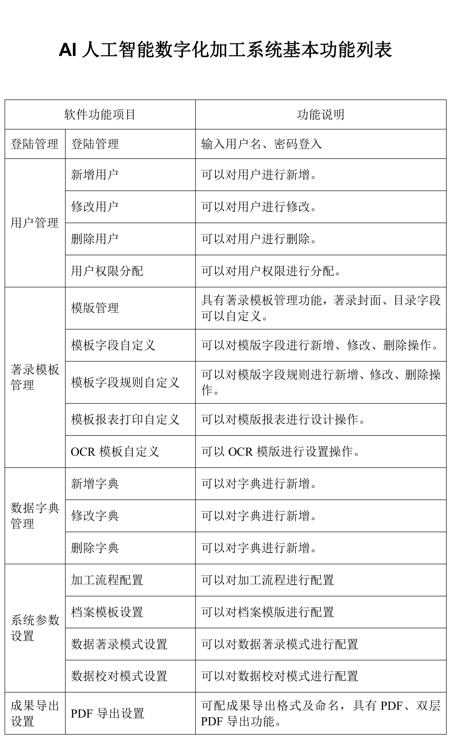
【火鹰科技】火鹰人工智能档案数字化加工系统
鸿海正研发智能手表:可无线连接iPhone
传iPhone 5C说明书现身荷兰 搭载iOS 7系统
Solar app-极致唯美看天气 – #Android #iOS
SonicMax Pro app-让你的 iPhone 也发烧一次#iOS
智慧物业管理系统
IOS、Android
研学活动小程序
智慧园区管理系统
Windows、Mac
智能家居APP
生活便民小程序
微信电子名片
家电行业精益化供应链运营系统:构建高效产业生态的关键
业务自动化智能体解决方案:开启智能高效的业务新时代
汽车制造供应链协同管理系统:赋能高效协同,驱动产业升级
跨境电商全球供应链服务系统:连接世界的贸易神经中枢
网易科技讯 6月28日消息,据台湾媒体报道,鸿海精密近日在股东大会上展示了其研发的一...